№763 ГДЗ Рымкевич 10-11 класс (Физика)
Решение #1
Решение #2
Решение #3

Рассмотрим вариант решения задания из учебника Рымкевич 10-11 класс, Дрофа:
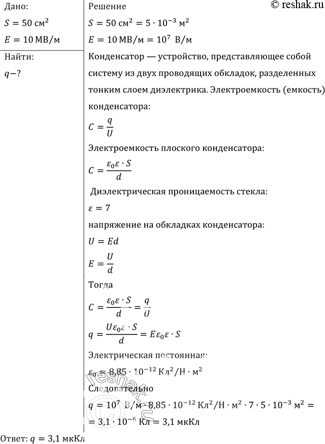
Плоский конденсатор состоит из двух пластин площадью 50 см2 каждая. Между пластинами находится слой стекла. Какой наибольший заряд можно накопить на этом конденсаторе, если при напряженности поля 10 МВ/м в стекле происходит пробой конденсатора?
*размещая тексты в комментариях ниже, вы автоматически соглашаетесь с пользовательским соглашением