№634 ГДЗ Рымкевич 10-11 класс (Физика)
Решение #1
Решение #2
Решение #3

Рассмотрим вариант решения задания из учебника Рымкевич 10-11 класс, Дрофа:
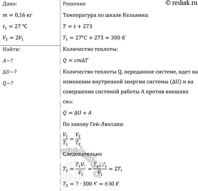
Объем кислорода массой 160 г, температура которого 27 °С, при изобарном нагревании увеличился вдвое. Найти работу газа при расширении, количество теплоты, которое пошло на нагревание кислорода, изменение внутренней энергии.
*размещая тексты в комментариях ниже, вы автоматически соглашаетесь с пользовательским соглашением