№517 ГДЗ Рымкевич 10-11 класс (Физика)
Решение #1
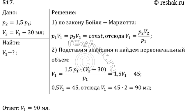
Решение #2
Решение #3

Рассмотрим вариант решения задания из учебника Рымкевич 10-11 класс, Дрофа:
При увеличении давления в 1,5 раза объем газа уменьшился на 30 мл. Найти первоначальный объем.
*размещая тексты в комментариях ниже, вы автоматически соглашаетесь с пользовательским соглашением