№503 ГДЗ Рымкевич 10-11 класс (Физика)
Решение #1
Решение #2
Решение #3

Рассмотрим вариант решения задания из учебника Рымкевич 10-11 класс, Дрофа:
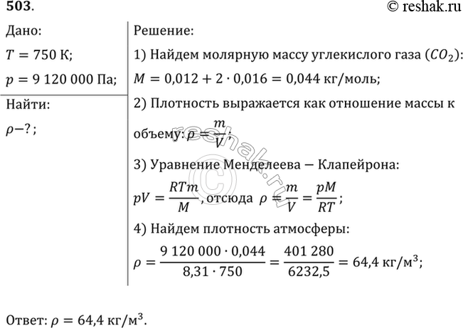
На поверхности Венеры температура и атмосферное давление соответственно равны 750 К и 9120 кПа. Найти плотность атмосферы у поверхности планеты, считая, что она состоит из углекислого газа.
*размещая тексты в комментариях ниже, вы автоматически соглашаетесь с пользовательским соглашением