№377 ГДЗ Рымкевич 10-11 класс (Физика)
Решение #1
Решение #2
Решение #3

Рассмотрим вариант решения задания из учебника Рымкевич 10-11 класс, Дрофа:
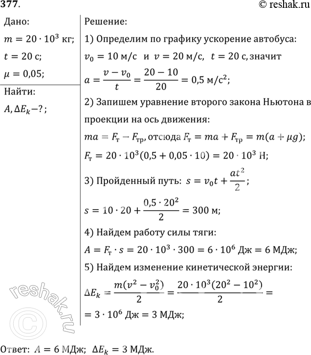
На рисунке 48 дан график зависимости проекции скорости автобуса массой 20 т от времени. Вычислить работу силы тяги, совершенную за 20 с, если коэффициент сопротивления равен 0,05. Каково изменение кинетической энергии автобуса?
*размещая тексты в комментариях ниже, вы автоматически соглашаетесь с пользовательским соглашением